Draft RMA New Product Review Standards Handbook

Draft RMA New Product Review Standards Handbook.docx

General Administrative Regulations; Subpart V-Submission of Policies, Provisions of Policies, and Rates of Premium

Draft RMA New Product Review Standards Handbook

OMB: 0563-0064

Document [docx]
Download: docx | pdf

Shape1


United States

Department of

Agriculture


Federal Crop Insurance Corporation Logo


Federal Crop

Insurance

Corporation


FCIC-17010 (01-2016)

RISK MANAGEMENT AGENCY NEW PRODUCT REVIEW STANDARDS HANDBOOK


Effective upon approval until obsolete





RISK MANAGEMENT AGENCY

KANSAS CITY, MO 64133


TITLE: RISK MANAGEMENT AGENCY NEW PRODUCT REVIEW STANDARDS HANDBOOK

NUMBER: RMA-17010

EFFECTIVE DATE: Effective Upon Approval and Until Obsolete

ISSUE DATE: [Insert Date]

SUBJECT:


Provides the standards for RMA’s internal review of new products.

OPI: Product Administration and Standards Division

APPROVED:




Deputy Administrator for Product Management


REASON FOR ISSUANCE


This handbook is being issued to provide approved standards for RMA’s internal review of new products. All new products must be reviewed according to this handbook.


RISK MANAGEMENT AGENCY NEW PRODUCT REVIEW STANDARDS HANDBOOK


CONTROL CHART


RMA New Product Review Standards Handbook


TP

Page(s)

TC

Page(s)

Text

Page(s)

Exhibit Number

Exhibit Page(s)

Date

Directive

Number

Insert

Entire Handbook


FILING INSTRUCTIONS


This handbook replaces FCIC-17010, Review and Approval of Private Crop Insurance Products, dated March 2009. This handbook is effective upon approval and until obsolete.


RISK MANAGEMENT AGENCY NEW PRODUCT REVIEW STANDARDS HANDBOOK


TABLE OF CONTENTS


Page No.

PART 1 GENERAL INFORMATION AND RESPONSIBILITIES


1 General Information 1

2 Administrative 1

3 NPR Team Roles and Responsibilities 4

4 Online Resources 19

5-10 (Reserved)


PART 2 CONCEPT PROPOSALS


11 General Information about Concept Proposals 22

12 Contents of a Complete Concept Proposal 24

13 Review of Concept Proposals 24

14-20 (Reserved)


PART 3 508(H) SUBMISSIONS/RMA DEVELOPMENT CONTRACTS


21 General Information about 508(h) Submissions/RMA Development Contracts 30

22 Contents of a Complete 508(h) Submission/RMA Development Contract 31

23 Review of 508(h) Submissions/RMA Development Contracts 31

24-30 (Reserved)


PART 4 INDEX-BASED WEATHER PLANS OF INSURANCE


31 General Information about Index-based Weather Plans of Insurance 43

32 Contents of a Complete Index-based Weather Plan of Insurance 44

33 Review of Index-based Weather Plans of Insurance 44

34-40 (Reserved)


PART 5 IMPLEMENTATION

41 General Information about Implementation 50

42 Applicant Roles and Expectations 52

43 RMA Roles and Responsibilities 55

44-50 (Reserved)



RISK MANAGEMENT AGENCY NEW PRODUCT REVIEW STANDARDS HANDBOOK


TABLE OF CONTENTS


Page No.

EXHIBITS


1 Acronyms and Abbreviations 57

2 Definitions 58

3 Expert Reviewer Scorecard 61

4 Product Development Timeline 62

5 Research and Development Timeline 63

6 Review and Approval Timeline 64

7 Implementation Timeline 68

8 Reimbursement Timeline 73

9 IT Processing Questionnaire 74

10 Key Questions for Board Run-through 78

11 Directions for Uploading Files to ERMS 79

12 Table of Reference for ERMS 81





PART 1 GENERAL INFORMATION AND RESPONSIBILITIES


1 General Information



A. Purpose



This handbook outlines the Risk Management Agency’s (RMA) internal procedures for the review of new crop insurance products submitted and developed in accordance with 7 CFR Part 400 - General Administrative Regulations Subpart V – Submission of Policies, Provisions of Policies, Rates of Premium, and Non-Reinsured Supplemental Policies (Subpart V). The following procedures outline the process for review, developing Board deliverables, and presenting to the Board.



B. Types of Products (Submissions)



(1) 508(h) submissions (508(h)).

(2) Concept proposals (CP).

(3) Index-based Weather Plans of Insurance (IBW).

(4) RMA development contracts (RMA DC) and RMA developed products – Procedures for review of 508(h) submissions apply to these products unless otherwise noted.


2 Administrative



A. Receipt of Product



(1) Products are received by the Deputy Administrator for Product Management (DAPM).



(2) The DAPM’s Administrative Assistant will forward to the New Product Management (NPM) Team.


B. New Product Management (NPM) Team

(1) The NPM Team consists of the following individuals.

(a) Senior Underwriter.

(b) PAB Chief.

(c) PDB Chief.

(2) Upon receipt of the product, the NPM team will determine and record the following information about the product in the IPS Tracking System.



(a) Log into the IPS Tracking System (refer to paragraph 4B(2)) and enter information about the product including the following, as applicable (see the Program Development Handbook for RMA DCs and RMA Developed Products):



(i) Name of the product and the date received.

(ii) Date of the Board meeting when the product will be presented.

(iii) First proposed sales closing date.

(iv) Commodity proposed to be covered.

(v) Description of the product.

(vi) Type of Product (yield/revenue/etc.).

(vii) Similar products.

(viii) Proposed first crop year.



(b) Create a new IPS SharePoint page for the product and enter the applicable information about the product.


(c) Assign New Product Review (NPR) team members.


(i) Consult with Division Directors and Deputy Administrators for Insurance Services and Compliance regarding availability.

(ii) Consider experience and expertise when assigning roles.

(iii) Determine Champion and Team Lead.

(iv) Determine team roles.


(3) Notify NPR team members of the assignment and forward the applicable product to the Champion and Team Lead.


C. Confidentiality

Every product submitted or developed by a private entity is to remain confidential until Board approval. Only actual reviewers should receive information pertaining to the submission. Any submission disapproved by the Board will remain confidential in accordance with Section 508(h)(4)(A) of the Act and 5 U.S.C. 552(b)(4). Materials related to the submission must:


(1) not be discussed outside RMA;

(2) be kept in a secure location (locked up); and

(3) be disposed of in a manner suitable for confidential materials.



2 Administrative (Continued)


D. Timing and Format

(1) A complete submission may only be provided to FCIC during the first five (5) business days of January, April, July, and October. If not provided within the first five (5) business days of one of these months, the submission will be considered to have been provided in the next submission period.


(2) All products must be provided as an electronic file to FCIC in Microsoft Office compatible format. The electronic file must contain a master document that, in sequential order, either contains the required information or refers to a properly labeled document that contains the required information.


(3) Upon Board determination of completeness and approval for expert review, the NPR Team Lead will coordinate a simultaneous internal RMA review of the submission. Board consideration of completeness is the day the Board determines to send the submission for external review. The Act provides a 120-day timeframe for approval after the Board approves the submission for expert review. The Board must notify the submitter within 90 days of their intent to disapprove the submission, unless the Board agrees to a time delay. If Board action does not occur by 120 days after the Board considering the product complete, the product is automatically approved.


(4) Timelines outlined in this section do not apply to RMA DCs or RMA Developed Products. RMA DCs and RMA Developed Products can be developed any time during the year as long as sufficient funds are available. A contractor must comply with the delivery schedule agreed upon in the contract to get a product to the Board for determination preceding the initial proposed sales closing date.


E. Time Delays


(1) At any time an applicant may request a time delay after the submission has been placed on the Board meeting agenda. The Board is not required to agree to such an extension.


(a) With respect to CP submissions approved by the Board for advance payment, the applicant must provide good cause why consideration should be delayed.


(b) Any requested time delay is not limited in the length of time, unless a date is set by the Board. However, delays may make implementation of the submission for the targeted crop year impractical or impossible.

2 Administrative (Continued)


E. Time Delays (Continued)


(c) The time period during which the Board will make a decision to approve or disapprove a submission shall be extended commensurately with any time delay requested by the applicant.


(d) The applicant may withdraw a submission or a portion of a submission, at any time by presenting a request to the Board. A withdrawn submission that is resubmitted will be deemed a new submission solely for the purposes of determining the amount of time that the Board must take action.


(2) If a time delay is granted by the Board, the NPR team must work with the submitter to address issues raised by internal and external reviewers or as otherwise specified by the Board. The NPR team is responsible for effectively communicating the issues to the submitter. However, the submitter is ultimately responsible for addressing issues to the satisfaction of the Board.


(3) Time delays as outlined in this section do not apply to RMA DCs or RMA Developed Products. A contractor may request a no-cost contract modification to contract if additional time is necessary for RMA DCs or RMA Developed Products.


3 NPR Team Roles and Responsibilities


Teams will be made up of staff from each functional area involved with the new product and are responsible to work as a team to complete Board materials and, as appropriate, implementation of the new product. The team will stay together through potentially multiple submissions of the same project and throughout the development and life of the pilot/approved 508(h) submission. Reviewers may include Regional Office and/or Compliance Office staff as determined necessary and appropriate. Reviewers are expected to understand the entire submission, provide a write-up of their review findings by the deadline.

The NPR team will consist of a Champion, Team Lead, and other Team Members. There are special roles at some stages of the review and these will be noted on the team assignment sheet.


3 NPR Team Roles and Responsibilities (Continued)


A. Roles of NPR Team


Team roles are identified below. Teams will be constructed for each submission and will stay together for the entire project unless a replacement member is named. The project includes review as well as implementation of the product. The team as a whole has the responsibility for the project. The only exception to this is for reimbursements which will all be handled by a standing team. Team roles are described below.


(1) NPR Champion.

(a) Generally will be a person on the management team such as a Branch Chief, Division Director, or Senior Staff.


(b) Generally will be located in area where the final product will reside or an area where the largest issues are expected.


(c) Attends the kick-off meeting set up by the Team Lead and assists in determining the timeline.


(d) Provides guidance, as needed, for NPR team.


(e) Meets regularly with the NPR Team Lead to discuss strategy and to assure the project is on course.


(f) Is aware of status of the project for communication with other management.


(g) Handles roadblocks as identified by team, but not involved in details unless needed. For example, assists team identifying key issues.



(h) Assists team as needed with submitter communications.



(i) If issues arise with NPR Team Members failing to fulfill their responsibilities, the Champion should raise the issue with the Team Member’s supervisor, as appropriate.



(j) First review of docket, feedback on external reviews, and presentation.



(k) Observes first Board run-through in person and provides feedback. Assures presenter is ready to present before Board.

3 NPR Team Roles and Responsibilities (Continued)


A. Roles of NPR Team (continued)


(l) Attends second Board run-through with the team.


(m) Attends Board meeting with the team and assists the presenter, as needed, keeping RMA appearance in mind.


(n) Provides feedback to team on performance throughout the process, following Board run-throughs, and after the Board meeting.


(o) Is very familiar with the submission and issues.


(2) NPR Team Lead.


(a) Sends the submission immediately to the team members along with the expected Board date.


(b) Arranges meetings with the NPR team and determines the timeline for the project.


  1. Kick-off meeting. This meeting should be scheduled immediately upon receipt of the submission from the NPM team. The key objective of this meeting is a timetable for the work. The Team Lead will lead the team in setting up the timetable for the work, using the end dates provided in the IPS Tracking System and input from the Champion as provided and provide the due date for submission reviews from the Team Members. For RMA CDs the kick-off meeting will occur immediately after the contract is awarded. For RMA Developed Products the kick-off meeting should will occur as soon as feasibility to develop the crop is determined.


(ii) Update meetings. Can be scheduled as necessary to assure all Team Members are informed and actively progressing with the necessary work and that the timetable will be met.


(iii) Round table meetings. Can call a special meeting with management or other specialists if NPR Team Members are having trouble identifying or explaining key issues.


(c) Arranges meetings with the NPR Champion. Regularly meets with the Champion to:


  1. provide updates as to progress, status and timing of the project; and

  2. take issues or roadblocks to the Champion.


(d) Point of Contact for submitters/contractors.


(i) Communicates with submitters/contractors.

(ii) Arranges meetings with submitters/contractors, as necessary.

(iii) Forwards applicable reviews to submitters/contractors.

(iv) Provides timely answers to submitter’s questions.


(e) Assures timelines are met.


(f) Guides team using knowledge and experience.



(g) Routes materials through concurrence and provides materials to the Champion as appropriate.



(h) Determines when consultation with Regional and Compliance Offices is necessary.



(j) Regularly updates status in the IPS Tracking System and uploads materials onto the IPS SharePoint site.



(k) Notifies Team Members of the time and date of the Board meeting.



(l) Attends Board meeting, including time after executive session.



(m) Identifies final files and uploads these materials to the ERMS within 30 days after Board action or 30 days after product release date for implementation (refer to Exhibits 11 and 12).


(3) NPR Team Member.

(a) Reviews the entire submission.


(i) Will be trained in review procedures.


  1. Will study materials and ask questions until the submission and associated issues are well understood.



3 NPR Team Roles and Responsibilities (Continued)


A. Roles of NPR Team (continued)



(b) Identifies key issues in the submission. Each NPR Team Member will:



  1. identify key issues for the team member’s program area;


  1. consult with NPR Team Lead if having difficulty identifying key issues;



  1. report the key issues identified to the NPR team; and


(iv) assure the final materials (dockets, PPTs, and briefing materials) accurately reflect the findings of both the internal and external reviewers.


(c) Provides a write-up of their individual review findings by the deadline established by the NPR Team Lead. The write-up will include:


(i) detailed comments on the submission/deliverable and a summary of the most important points that can be used for the docket; and


(ii) supporting documentation, as necessary.


(d) May be elected by the team to:

(i) prepare the Board docket;

(ii) prepare the PPT;

(iii) present to the Board (must be approved by management);

  1. prepare the summary of external reviewer key points;

(v) act on behalf of the NPR Team Lead in their absence; and

(vi) prepare any other materials needed.


(e) Attends meetings with the submitter, as required, and communicates clearly and respectfully.

(f) Reviews external reviews and responsible for providing an accurate summary of key external reviewer points by the deadline established by NPR Team Lead.

(g) Reviews all Board materials and provides feedback to the Team Members tasked with preparing such materials by the deadline established by the preparer. Responsible for the content of the Board materials.


(h) Attends the initial Board presentation run-through with the NPR Champion.


(i) Provides feedback.

(ii) Poses potential questions the Board may raise.


(i) Attends second Board presentation run-through with the Management Team.


(i) Provide feedback.

(ii) Discuss potential questions.


(j) Attends the Board meeting unless exempted by Champion.


(i) The presenter may handle questions from the Board or may defer them to applicable Team Members for responses.


(ii) Responsible for being able to support the contents of the docket and PPT.



(k) For Board approved submissions, works with the submitter/contractor to implement the approved submission.


(l) Keeps direct supervisor informed of obligations to the team and lets supervisor know if there are workload issues that may prevent them from fulfilling their obligations to the team.


(4) Special Designations for Reviewers.


(a) Reference Only. A reviewer may be designated as “Reference Only.”


(i) Expected to know what is contained in the submission/deliverable so they know what it is and what it involves through a cursory review. It is important that every functional area be aware of the work because it is likely to impact them at later stages of the project.


(ii) Not expected to provide a written review unless they identify a potential issue.

3 NPR Team Roles and Responsibilities (Continued)


A. Roles of NPR Team (continued)


(iii) Will be required to provide reviews at later stages of the product as it moves through the process.


(b) Training. A reviewer may be designated as a “Training” Team Member. These reviewers are expected to be mentored through the process as they learn how products are reviewed. These Training Team Members may be new employees or may have experience with RMA, but not have worked much on new product submissions. Trainees must:


(i) attend all meetings and be included on all team e-mails;


(ii) read the full submission/deliverable, but do not provide a review;


(iii) observe how the team works;


(iv) provide input if the Trainee identifies an issue the rest of the team has not identified; and


(v) learn, but be aware not to slow down the team.


(c) RO and Compliance. Reviews the entire submission/deliverable, provides a full review by the deadline established by the Team Lead, and able answer questions related to the submission. May be invited to attend meetings via teleconference as determined appropriate by the Team Lead. Not involved in the preparation of Board materials, does not attend the Board meetings, and generally not included in implementation process.


(5) Reference Resources Available for Assistance to Teams. All RMA staff not on the team that may have information needed by the team, may be consulted to provide information or feedback at certain stages of a submission, as needed. For example, if there expert reviewers identify actuarial issues, these issues should be discussed with the Senior Actuary prior to the Board meeting.


(6) The Reimbursement Team will handle all research and development and maintenance reimbursements each year (not applicable to RMA DCs or RMA Developed Products) - firm fixed price contracts are most common where price is agreed upon up front). This is a cross-functional team and will consist of:


3 NPR Team Roles and Responsibilities (Continued)


A. Roles of NPR Team (continued)


(i) the Champion who will be the PASD Chief of PAB;

(ii) an accountant;

(iii) Travel Administration Staff; and

(iv) a staff member(s) very familiar with contracting and job classifications.


B. Responsibilities of the NPR Team


(1) General Responsibilities of the Team Members.


(a) It is crucial to understand the statutory timeline for private submissions (refer to paragraph 2D) and the delivery schedule for RMA DCs.



(b) Understand the type of submission and the stage it is at so it is clear what the responsibilities are for the review.

(c) Make no assurances to submitters/contractor that approval of the product will be given or will be given in time for sales in any given crop year.


(d) Assume that all products received will be approved. Therefore, every review must be very thorough because:


  1. the NPR team will be tasked with implementing the product, if approved; and


  1. the product needs to be free of flaws upon implementation, actuarially sound (both data and rating/pricing methodologies), and in the best interests of producers (sound underwriting).


(e) The priority of submissions is just below that of controlled correspondence. Work with your supervisor if you have conflicting priorities with other projects.


(f) Keep your supervisor informed about the project time demands and your work on the team.


(g) Know at all times what stage the submission/deliverable is at, what the due dates are, and work as a team to press forward to accomplish what needs to be done to meet the necessary dates.


3 NPR Team Roles and Responsibilities (Continued)


B. Responsibilities of the NPR Team (continued)


(h) Work with the Team Lead to set due dates for the submission/deliverable.


(i) Work with the Team Lead, and the Champion, to determine which team members will:


  1. write the Docket;

  2. create the PPT; and

  3. handle the presentation (requires Champion approval). This team member should:


(1) feel comfortable presenting in public; and

(2) understand the status of the submission/deliverable and the key issues.


(j) Review the entire submission/deliverable on behalf of your functional area, focusing on your specific area of expertise. It is important to review the entire submission/deliverable as sometimes the submitter/contractor will have conflicts within the submission/deliverable or will state things that will not work between functional areas. Team Members need to be aware of the big picture.



(k) Attend and participate in meetings called by the NPR Team Lead.


(l) Identify the key issues of the submission/deliverable. These are the issues that need to be conveyed to management and the Board. Key issues are those that would prevent implementation of the product or flaws that if implemented would create program vulnerabilities. For example, legal, actuarial, or underwriting issues that are not in the best interests of producers.


(m) Identification of the key issues in a submission is crucial to being able to write the Board materials properly. If the NPR team is having difficulty identifying key issues, the Team Lead will:


  1. take the issues to the Champion for assistance and may call a meeting with the Champion;


  1. work with team members to consult with other experts individually for clarification; or

3 NPR Team Roles and Responsibilities (Continued)


B. Responsibilities of the NPR Team (continued)


  1. call a “Roundtable Meeting” with any experts or management staff needed to identify the issues (meetings identified as Roundtable Meetings will be given priority so that timetables for submission/deliverable work can be met).


(n) Point out any potential problem or area of concern, regardless of whether it is in your functional area or not.


(o) Promptly conduct all necessary reviews of the submission, submission materials, or documents prepared by the team in support of the review process to ensure appropriate timeframes are met. Reviews provided must:



(i) be provided by the due date established by the Team Lead;



(ii) include your review comments, suggestions, and recommendation for approval or disapproval in a Word document; and



(iii) Be written in complete sentences in a manner that could ultimately be provided to a submitter/contractor and that can be used for the dockets and PPT’s. Comments should not be written informally.



(p) Actively assist in preparing and reviewing the Board docket and Board PPT. Work with the team to create the docket, PPT, and at specific times in the process, a summary of key issues identified by the external reviewers.



(q) Attend the Board meetings unless exempted by the Champion;



(r) Provide a summary of external reviewer comments to management.



(i) The summary should be one to three pages.



(ii) Identify key items noted by each external reviewer (not copied and pasted from reviews - the Team Member should simply state each issue and the reviewers position).



(iii) The team needs to review this summary to be sure it accurately captures the key issues identified by each external reviewer.

3 NPR Team Roles and Responsibilities (Continued)


B. Responsibilities of the NPR Team (continued)



(s) Provide an evaluation of the external reviewers in the IPS Tracking System (refer to Exhibit 3).



(t) All team members are responsible for providing the docket, PPT, and any other Board materials in a timely manner, and being able to support these materials at the Board meeting.



(u) All team members are responsible for implementation of the new product, if approved.



C. Stages of Submissions



Each type of submission/deliverable requires different materials and actions at various stages of the review process, including different levels of RMA review. Explanations of each stage of review are contained in the sections for CP’s, 508(h)’s and IBW’s and in the Program Development Handbook for RMA DCs and RMA Developed Products. The stages are important for determining what the Review Team needs to do.


D. NPR Team First Steps upon Receipt of a New Submission/Deliverable



(1) The NPR Team Lead will upload the submission/deliverable to the IPS SharePoint site and send a link the IPS SharePoint and/or the documents, as applicable, to all RMA identified Team Members as soon as the submission/deliverable is received and team assignments are made.



(2) The NPR Team Lead will schedule a Kick-off meeting with the Champion, and Team Members to set due dates and a timetable.



(a) The NPR Team Lead will provide an overview submission/deliverable.



(b) The NPR team will create a timeline using the end dates provided in the IPS Tracking System.



(c) The Team Lead will provide any other information needed by the NPR team for the review.



(d) The NPR team will select which Team Members will write the docket, PPT, and be the possible presenter (the presenter must be approved by the NPM team).


(3) Following the Kick-off meeting the Team Lead will enter the team’s schedule/due dates to the IPS SharePoint site.


E. Board Materials and Presenting to the Board


(1) The Board date will be found in the IPS Tracking System. A Board Submission Schedule, Board Agendas and any other necessary information on the Board meeting will be sent to the Team Lead and Champion by the NPM Team. The Board Submission Schedule contains the due dates for Board materials.


(2) Dockets and PPTs should be routed as soon as possible by the Team Lead.


(3) Prior to Board run-throughs the NPR team should meet to discuss marketability and come to a consensus on RMA’s position on issues (refer to Exhibit 10).


(4) Once the PPT is completed, an initial Board run-through by the presenter will be held with the Champion and all Team Members present. At this Initial Board run-through:



(a) the NPR team should discuss potential questions and information that may be requested by the Board (refer to Exhibit 10);



(b) identify and deal with any last minute concerns;



(c) the Champion will determine readiness; and



(d) Champion and Team Members will provide the presenter with feedback.


(5) The Team Lead works with the Champion and talks to the DAPM’s Administrative Assistant to schedule a Board run-through with the management team including:


(a) the Deputy Administrator of Product Management;

(b) the Division Directors;

(c) the Branch chiefs of PAB and PDB;

(d) the Senior Underwriter, Senior Actuary, and Senior Economist; and

(e) the full NPR team unless a member is exempted by the Champion.

3 NPR Team Roles and Responsibilities (Continued)


E. Board Materials and Presenting to the Board (continued)


(6) The Board run-through for management includes the following.



(a) Potential Board questions, potential issues that may come up, and information that may be requested by the Board will be discussed (refer to Exhibit 10).



(b) The management team will identify any last minute concerns.



(c) The management team will provide the presenter and team with feedback.

(d) If necessary, the team should follow up with answers to questions or another Board run-through.



(e) the DAPM will determine readiness and approve forwarding the PPT by the NPM team to the Board Secretary.



(7) Etiquette at the Board Meeting.



(a) Robert’s Rules of Order are followed during the meeting.



(b) Dress is formal business attire, and presenters should be respectful of Board members and their time.



(c) If you attend the meeting on the Video Conference technology:



(i) enter the room and sit at the table if your project is being discussed;



(ii) keep in mind that every word can be heard over the speakers so do not have side conversations and be careful what is said in the room as paper shuffling and candy wrappers come across very noisily so keep this to an absolute minimum;


(iii) when the presenter has the floor only the presenter should speak. If the presenter wants input from the team or defers a question to a Team Member, the presenter will ask for a response and generally one Team Member should answer; and

3 NPR Team Roles and Responsibilities (Continued)


E. Board Materials and Presenting to the Board (continued)



(iv) it is the Board’s meeting, so Team Members should only speak when the Board asks a question directed at the Team. The Presenter will be the main responder but may defer questions to other Team Members as necessary;



(d) Make sure all electronic devices are on silent mode;



(e) If using a laptop to present a slideshow, assure that instant messaging is disabled and power cord is hooked up to laptop.



(8) Prior to the Board meeting:



(a) Print out and bring reference documents such as summary of business for related products to the meeting;



(b) The Team Lead must notify the Team Members of the scheduled time of the Board meeting.



(c) Team Members must verify they will attend the Board meeting, which takes priority over all other meetings, unless they request to be exempted and the Champion approves the request.



(d) The Champion must verify with the Team Lead that all Team Members have been notified of the scheduled time for presenting to the Board and if any Team Members have requested to be exempted.



(9) Know your audience.



The FCIC Board positions are statutorily described. Members consist of the following positions. Refer to the RMA website at http://www.rma.usda.gov/fcic/ for a current list of individuals occupying these positions and their backgrounds.



(a) Under Secretary of FFAS.



(b) USDA Chief Economist (this position has in recent years been the Chairperson, although this can be changed by the Board).



(c) FCIC Manager (non-voting).

3 NPR Team Roles and Responsibilities (Continued)


E. Board Materials and Presenting to the Board (continued)



(d) Four farmers, one of whom grows specialty crops.



(e) An individual involved in insurance (often an agent).



(f) An individual knowledgeable about reinsurance or regulation.


F. Concurrence


(1) The following individuals must review and concur on all Board materials in the following order.


(a) The NPR Team.

(b) The Champion.

(c) Concurrent management review (Directors and Senior Staff).

(d) The DAPM for signoff to go to the Board.


(2) The RMA formal electronic concurrence process will be used.


(3) Deadlines


(a) Dockets


(i) PM Concurrence – The latest a docket should enter PM-wide concurrence is 7 business days before (ii) below.


(ii) DAPM – The latest a final draft docket should be submitted to the DAPM is 6 business days before (iii) below.


(iii) Docket to Board – The final, PM-approved docket should be submitted to the Executive Secretary of the Board 18 calendar days prior to the public meeting.


(b) PowerPoints and Other Briefing Items


(i) Deputy Administrator –The last day PowerPoints and other briefing materials should be presented to the DAPM and relevant staff is 5 business days before the docket goes to the Board Secretary.

3 NPR Team Roles and Responsibilities (Continued)


F. Concurrence (continued)


(ii) Board Run-through with Champion - The last day for the Board Run-through with the Champion is 1 day prior to the date of the Board Run-through with the Management Team.


(iii) Board Run-Through with Management Team- The last day for the Board Run-through with the Management Team is 5 days prior to the date Briefing Materials are due to the Board Secretary.


(c) All PowerPoints and Other Briefing Materials for the Board briefing should be submitted to the Board Secretary 3 to 5 days before the Briefing session.


4 Online Resources


A. IPS SharePoint Site


(1) Located at https://ems-team.usda.gov/sites/RMA-actuarial/IPS/SitePages/Resources.aspx


(2) This site contains most of the resources you will need to complete the work and a link to the IPS Tracking System.


(3) Resources.


(a) Templates for each stage of the various submission types are available on this site.



(i) Board dockets with standard format for each stage and boilerplate docket language identified that should not be edited.



(ii) PowerPoint presentations.



(b) Information about new product review work can be found on the IPS SharePoint site, including:



(i) The Risk Management Agency New Product Review Standards Handbook (FCIC 17010);


(ii) The Product Development Handbook (FCIC-23010);

4 Online Resources (Continued)


A. IPS SharePoint Site (continued)


(iii) Approved Procedures for Submission of Concept Proposals Seeking Advance Payment of Research & Development Costs;


(iv) Subpart V - Submission of Policies, Provisions of Policies, Rates of Premium, and Non-Reinsured Supplemental Policies (7 CFR, part 400);


(v) Approved Procedures for Submission of Index-based Weather Plans of Insurance (FCIC-17050).


(c) Timelines for each specific project.


(d) A special page for each project to hold folders for the new product and associated material. All work should be contained here so it can be officially filed at the end of each stage of the work. This page will have:



(i) set folders/file-naming conventions/so records will be complete when the product is approved or disapproved by the Board;



(ii) files ready for the ERMS when the project is complete; and



(iii) controlled access to just the applicable NPR team and the Management Team.


B. IPS Tracking System


(1) Purpose.


Allows users to determine the status of a concept proposal, submission, or index-based weather plan of insurance at any time and generate reports based on a number of different parameters.



(2) The IPS Tracking System will have the ability to create reports regarding the status of new product development efforts such as:



(a) tracking the status of a single submission;



(b) reporting how many CP’s, 508(h), RMA and IBW submissions were submitted in a given time period;

4 Online Resources (Continued)


B. IPS Tracking System (continued)


(c) reporting what is ready for Board action at next Board meeting;


(d) reporting how much FCIC has spent during a given time frame for research and development, maintenance, or contracted development;



(e) tracks what reimbursement stage a product is in or if fees are being charged;



(f) reminding RMA of important dates for a submission;



(g) tracking overall implementation of a submission for those that are approved.


5-10 (Reserved)



PART 2 CONCEPT PROPOSALS


11 General Information about Concept Proposals


A. Description and Stages of Work for the Team


A CP is a written proposal for a prospective submission, submitted under section 522(b) of the Act for advance payment of estimated research and development costs. A CP is an idea for a future 508(h) submissions that are submitted for approval of the concept. These submissions do not contain all of the details necessary to implement a new product, but are concepts that will be explored further and developed into a full 508(h) product by the date agreed upon at the Board meeting if the CP is approved. A CP must contain enough information that the Board is able to determine that, if it is approved, it will likely be developed into a viable and marketable policy, consistent with 7 CFR part 400 subpart V and section 508(h) of the Act. If a team is assigned to a CP, there are three stages that may apply:


(a) CP for consideration for expert review.

(b) CP for consideration of an advance payment.

(c) CP for consideration of additional advance payment.


B. Advance Payment Procedures and Rules


(1) Section 522(i) of the Act provides the Board may approve an advance payment of up to 50 percent of the estimated research and development costs for concept proposals that:


(a) will likely result in a viable and marketable policy consistent with section 508(h) of the Act;


(b) in the sole opinion of the Board, the concept will, if developed into a policy or plan of insurance and approved by the Board, provide crop insurance coverage:


(i) in a significantly improved form;


(ii) to a crop or region not traditionally served by the Federal crop insurance program; or


(iii) in a form that addresses a recognized flaw or problem in the program;


11 General Information about Concept Proposals (Continued)


B. Advance Payment Procedures and Rules (continued)


(c) contain a proposed budget and timetable that are reasonable. Reasonableness may be determined by comparing the CP to other similar proposed concepts or policies or plans of insurance that were approved under section 508(h) of the Act and was reimbursed research and development costs under section 522(b) of the Act or any other manner determined, at the sole discretion of the Board, to be appropriate.


(2) In the sole opinion of the Board, and upon request of the submitter, after the submitter has begun research and development activities, the Board may provide an additional 25 percent advance payment of the estimated research and development costs, if in addition to the advance payment in item (1) above:


(a) the CP will provide coverage for a region or crop that is underserved, including specialty crops; and


(b) the submitter is making satisfactory progress towards developing a viable and marketable 508(h) submission.


(3) At any time after an applicant has been approved for an initial advance payment for research and development costs of up to 50 percent, the applicant may submit a one-time request for an additional advance payment of up to 25 percent by submitting a written request to the DAPM.


(a) The request must include the additional amount of advance payment being requested and a progress report that includes:


(1) the status of research and development efforts in the process of completing the submission according to 7 C.F.R. § 400.705; and


(2) any other information the Board deems relevant.


(b) The Board will evaluate the request based on the criteria contained in paragraph 11B(2).


(4) Regardless of whether an advance payment is approved by the Board:


(a) the provisions of 7 C.F.R. part 400, subpart V (subpart V) shall apply with respect to the reimbursement of research and development costs for policies and plans of insurance approved by the Board under section 508(h) of the Act; and

11 General Information about Concept Proposals (Continued)


B. Advance Payment Procedures and Rules (continued)


(b) the applicant is still eligible for the payment of research and development costs, less any advance payments made, if the policy or plan of insurance is approved by the Board for reinsurance under section 508(h) of the Act.


(5) All advance payments are subject to the availability of funds under section 522(b) of the Act.


(6) If an applicant receives an advance payment for a CP, the applicant must notify the Board, in writing, if:


(a) the amount of total research and development costs (which the Board determined reasonable and based the advance payment on), increases by more than 20 percent for a CP with total reasonable research and development costs of $300,000 or less; or


(b) the amount of total research and development costs the Board determined reasonable, and based the advance payment on for the CP, increases more than 10 percent for a CP with total reasonable research and development costs of more than $300,000.


12 Contents of a Complete Concept Proposal


Refer to FCIC 17030 - Approved Procedures for Submission of Concept Proposals Seeking Advance Payment of Research & Development Costs (also known as “Concept Proposal Handbook”) for the complete requirement of CP submissions. A CP check-in sheet is available on the IPS SharePoint site.


13 Review of Concept Proposals


A. CP for Consideration for Expert Review


(1) Prior to providing a CP to the Board, the NPR team will:


(a) conduct a Kick-off meeting organized by the Team Lead to discuss the submission and establish a timeline for review;


(b) review the CP to determine, using the check-in sheet, if all required documentation from paragraph 12 is included;


13 Review of Concept Proposals (Continued)


A. CP for Consideration for Expert Review (continued)


(c) review the CP to determine whether it is of sufficient quality to conduct a meaningful review such that the Board will be able to make an informed decision regarding approval or disapproval (refer to Exhibit 2 for the definition of sufficient quality);


(d) determine whether the CP (If RMA determines the CP does not meet any of the following criteria, this information must be included in the Board docket):


(i) will likely result in a viable and marketable policy;


(ii) will provide crop insurance coverage in a significantly improved form; and


(iii) adequately protect the interests of producers.


(e) provide their reviews, including the summary section at the beginning of each review, on the IPS SharePoint site that contains the results of the review.


(2) If there are disagreements amongst reviewers, the NPR Team Lead will discuss with the Champion and may schedule a meeting with the Champion and/or a roundtable meeting to discuss. Any disagreements should be resolved prior to the Board meeting.


(3) If the CP is determined by the NPR team to be incomplete or insufficient quality to conduct a meaningful review, the NPR team will draft a rejection letter that includes the reason for rejection and after it has cleared Product Management concurrence, the DAPM Administrative Assistant will return the CP along with the letter to the submitter for any CP that is not complete or of sufficient quality to conduct a meaningful review.


(4) If the CP is determined by the NPR team to be complete and of sufficient quality to conduct a meaningful review the NPR Team Lead will coordinate preparation of Board materials including:


(a) a Board docket; and

(b) a PPT.


(5) The NPR Team Lead will assure that the Board package is completed on time and will coordinate the concurrence process.

13 Review of Concept Proposals (Continued)


A. CP for Consideration for Expert Review (continued)


(6) After the Board package has been approved by the DAPM, the NPM team will forward to the Board secretary.


B. CP for Consideration of Advance Payment


(1) If the Board determines the CP is:


(a) complete and of sufficient quality:


(i) the submission will be sent by the Board Secretary to 2 external reviewers and the process beginning in item (2) begins; and


(ii) the NPR Team Lead will organize a Kick-off meeting to discuss the submission and establish a timeline for review.


(b) incomplete, the NPR Team Lead will coordinate:


(i) the drafting of a rejection letter that includes the reason for rejection (not complete or of sufficient quality to conduct a meaningful review); and


(ii) concurrence of the rejection letter (after it has cleared PM concurrence the NPM team will forward to the Board secretary for transmission to the submitter).


(2) If the Board sends the CP to external reviewers, the NPR Team Members will each provide written reviews of the CP covering the following.


(a) The likelihood the CP can be developed into a viable submission.


(b) Whether the proposed policy or plan of insurance is significantly different than other available policies or plans of insurance or programs in the private or governmental sectors.


(c) Whether the proposed policy or plan of insurance would be in the best interests of producers and taxpayers.


(d) The impact of the proposed policy or plan of insurance on producers, the marketplace, taxpayers, and government for the commodity to be insured.

13 Review of Concept Proposals (Continued)


B. CP for Consideration of Advance Payment (continued)


(e) If the risk(s) covered by the policy or plan of insurance conform to the Act and RMA’s regulations, and procedures.


(f) The marketability of the proposed policy or plan of insurance.


(g) Whether the data identified as available for rating and pricing purposes is from a credible source, would be available as necessary in the future, and is appropriate and sufficient for rating and pricing purposes.


(h) Whether the actuarial methods identified as possibilities for rating and pricing are actuarially appropriate and will work with the specific data identified as applicable.


(i) Any issues that the reviewer identifies from their area of expertise.


(j) Any additional information determined relevant that the reviewer identifies as of potential interest for the Board consideration.


(3) The NPR Team Members will save their reviews, including their review summary at the top of their reviews, to the IPS SharePoint site by the deadlines established by the team.


(4) Upon receipt of the External Reviewer comments, the NPR Team Lead will provide the external reviews to the submitter.


(5) Upon receipt of the External Reviewer comments, the NPR Team Lead will provide the external reviews to the NPR team for:


(i) review and consideration;

(ii) inclusion of external reviewer input into the Board Docket;

(iii) inclusion of external reviewer input into the PPT; and

(iv) preparation of a summary of external reviewer key issues.


(6) With leadership provided by the Team Lead, the NPR team will determine who will:


(i) write the docket;

(ii) create the PPT;

(iii) write the summary of Expert Review Comments; and

(iv) be the presenter of the CP at the Board meeting.


13 Review of Concept Proposals (Continued)


B. CP for Consideration of Advance Payment (continued)


(7) The NPR Team Lead will assure that the Board package is completed on time and will coordinate the concurrence process.


(8) After the Board package has been approved by the DAPM, the NPM team will forward to the Board secretary.


C. CP for Consideration of Additional Advance Payment


(1) If a request for an additional 25 percent advance payment is received, the NPR Team will review to determine if:


(a) the concept proposal will provide coverage for a region or crop that is underserved, including specialty crops;


(b) the submitter is making satisfactory progress towards developing a viable and marketable 508(h) submission; and


(c) the additional amount of advance payment being requested is reasonable and within the additional 25 percent limitation.


(2) The NPR Team Members will save their reviews, including their review summary at the top of their reviews, to the IPS SharePoint site by the deadlines established by the Team.


(3) With leadership provided by the Team Lead, the NPR team will determine who will:


(a) write the docket;

(b) create the PPT; and

(c) be the presenter at the Board meeting (must be approved by the NPM team).


(4) If there are disagreements amongst reviewers, the NPR Team Lead will discuss with the Champion and may schedule a meeting with the Champion and/or a roundtable meeting to discuss. Any disagreements should be resolved prior to the Board meeting.


(5) The NPR Team Lead will assure that the Board package is completed on time and will coordinate the concurrence process.


13 Review of Concept Proposals (Continued)


C. CP for Consideration of Additional Advance Payment (continued)


(6) After the Board package has been approved by the DAPM, the NPM team will forward to the Board secretary.


14-20 (Reserved)



PART 3 508(H) SUBMISSIONS/RMA DEVELOPMENT CONTRACTS


21 General Information about 508(h) Submissions/RMA Development Contracts/ RMA Developed Products


A. Description


A 508(h) submission is a policy, plan of insurance, provision of a policy or plan of insurance, or rates of premium provided by an applicant to FCIC in accordance with the requirements of 7 CFR §400.705, which is a part of RMA’s general administrative regulation titled Subpart V - Submission of Policies, Provisions of Policies, Rates of Premium, and Non-Reinsured Supplemental Policies. Additionally, RMA DCs are reviewed using these same guidelines. 508(h) products and RMA DCs are fully developed insurance products that are ready for consideration by the Board. These submissions must be complete so that external reviewers can look at all of the details and determine if the product is actuarially sound and in the best interests of producers. The following stages apply to 508(h), RMA DCs, and RMA Developed Products:


(a) 508(h), RMA DC, and RMA Developed Products for consideration for expert review.

(b) 508(h), RMA DC, and RMA Developed Products for consideration for approval.


B. Basis for Approval


(1) Section 508(h) of the Act provides that a person (including an AIP, a college or university, a cooperative or trade association, or any other person) may prepare for submission or propose to the Board:


(a) other crop insurance policies and provisions of policies; and


(b) rates of premiums for multiple peril crop insurance pertaining to wheat, soybeans, field corn, and any other crops determined by the Secretary.


(2) A policy, plan of insurance, or other material submitted to the Board under section 508(h) shall be reviewed by the Board and shall be approved by the Board for reinsurance and for sale by AIPs to producers at actuarially appropriate rates and under appropriate terms and conditions if the Board determines that:


21 General Information about 508(h) Submissions, RMA Development Contracts, and RMA Developed Products (Continued)


B. Basis for Approval (continued)


(a) the interests of producers are adequately protected;


(b) the proposed policy or plan of insurance will:


(i) provide a new kind of coverage that is likely to be viable and marketable;


(ii) provide crop insurance coverage in a manner that addresses a clear and identifiable flaw or problem in an existing policy; or


(iii) provide a new kind of coverage for a commodity that previously had no available crop insurance, or has demonstrated a low level of participation or coverage level under existing coverage; and


(c) the proposed policy or plan of insurance will not have a significant adverse impact on the crop insurance delivery system.


22 Contents of a Complete 508(h) Submission, RMA Development Contract, and RMA Developed Products


A complete 508(h) must contain the items required in Subpart V section 400.705. There is a 508(h) checklist on the IPS SharePoint site that can be used to check in a 508(h) submission. Please see the Program Development Handbook for contents of a complete RMA DC and RMA Developed Product.


23 Review of 508(h) Submissions, RMA Development Contract, and RMA Developed Products


A. 508(h), RMA DC, and RMA Developed Products for Consideration for Expert Review


(1) Prior to providing a submission to the Board, the NPR Team Lead and the Team Members will:


(a) conduct a Kick-off meeting organized by the Team Lead to discuss the submission and establish a timeline for review;


(b) review the submission to determine if all required documentation from paragraph 22 is included. The team will use the check-in sheet to determine completeness;


23 Review of 508(h) Submissions, RMA Development Contract, and RMA Developed Products (Continued)


A. 508(h), RMA DC, and RMA Developed Product for Consideration for Expert Review (continued)


(c) review the submission to determine whether it is of sufficient quality to conduct a meaningful review such that the Board will be able to make an informed decision regarding approval or disapproval (refer to Exhibit 2 for the definition of sufficient quality);


(d) determine whether the submission (If RMA determines the 508(h) does not meet any of the following criteria, this information must be included in the Board docket):


(i) will likely result in a viable and marketable policy;


(ii) will provide crop insurance coverage in a significantly improved form; and


(iii) adequately protect the interests of producers.


(e) provide their reviews, including the summary section at the beginning of each review, on the IPS SharePoint site that contains the results of the review.


(2) If there are disagreements amongst reviewers, the NPR Team Lead will discuss with the Champion and may schedule a meeting with the Champion and/or a roundtable meeting to discuss. Any disagreements should be resolved prior to the Board meeting.


(3) If the submission is determined by the NPR team to be incomplete or insufficient quality to conduct a meaningful review, the NPR Team will draft a rejection letter that includes the reason for rejection and after it has cleared Product Management concurrence, the DAPM Administrative Assistant will return the submission along with the letter to the submitter for any submission that is not complete or of sufficient quality to conduct a meaningful review except if the submission was developed from an approved concept proposal. If an RMA DC deliverable is not of sufficient quality or does not meet the terms of the statement of work, a rejection letter will be sent to the contractor outlining the reasons for disapproval.


(4) If the submission is determined by the NPR Team to be complete and of sufficient quality to conduct a meaningful review or if the submission was developed from an approved concept proposal, the NPR Team will prepare a Board package, including:


(a) a Board docket; and

(b) a PPT presentation.


(5) The NPR Team Lead will assure that the Board package is completed on time and will coordinate the concurrence process. Additionally, for RMA DCs, an acceptance letter will be sent to the contractor with a notification to proceed for payment (for more information refer to the Program Development Handbook).


(6) After the Board package has been approved by the DAPM, the NPM team will forward to the Board secretary.


B. 508(h), RMA DC, and RMA Developed Products for Consideration for Approval


(1) If the Board determines the submission is:


(a) complete and of sufficient quality:


(i) the submission will be sent by the Board Secretary to 5 external reviewers and the process beginning in item (2) begins; and


(ii) the NPR Team Lead will organize a Kick-off meeting to discuss the submission and establish a timeline for review.


(b) incomplete or does not meet the terms of the contract for RMA DCs, the NPR Team Lead will coordinate:


(i) the drafting of a rejection letter that includes the reason for rejection. If the submission was developed from an approved concept proposal, the letter will also require repayment of any advance payment plus interest; and


(ii) concurrence of the rejection letter (for 508(h)’s, after the DAPM has provided concurrence the NPM team will forward the rejection letter to the Board Secretary for transmission to the submitter and for RMA DCs refer to Program Evaluation Handbook).


(2) The NPR Team will thoroughly review the submission with each Team Member focusing on their area and expertise. The following are specific areas of review for each functional work area.

23 Review of 508(h) Submissions, RMA Development Contract, and RMA Developed Products (Continued)


B. 508(h), RMA DC and RMA Developed Products for Consideration for Approval (continued)


(a) PASD Team Members review to determine the following.


(i) The policy, other related materials and other components of the program are based on sound underwriting principles, are consistent with one another, include accurate calculations of liability, premium and loss, provide coverage for a measurable cause of loss, cover the same loss as the rating and pricing methodology and data, causes of loss covered and excluded are consistent with sound underwriting principles, provide coverage allowed under the Act, and reflect losses reasonably expected to be observed by the insured.


(ii) The worksheets provide accurate calculations in sequential order and follow all policy provisions.


(iii) The insurance application and related policy forms and instructions for completing and processing such forms match the policy and other related materials, and collect all necessary data for calculating liability, premium, and indemnity.


(iv) The underwriting rules including, producer acceptance procedures, rules for determining program eligibility, minimum commodity requirements (bushels, pounds, CWT, etc), premium requirements, dates, production reporting requirements, and all parts of the policy and procedures are consistent, protect the interests of producers, and support actuarial appropriateness.


(v) The detailed calculation for determining commodity prices, premium rates, applicable yields and/or revenues, coverage levels, applicable options, guarantees of insurance (liability), premium, indemnity, and any other calculations are compatible with the policy language, protect the interests of producers, and support actuarial appropriateness.


(vi) All available options are defined in the policy, protect the interests of producers, and support actuarial appropriateness.


(vii) The materials and information needed to establish coverage, compute indemnities and determine prices must be made available during the insurance period (must specify how and when the price determination is made), protect the interests of producers, and support actuarial appropriateness.


(viii) Loss adjustment procedures, examples, and worksheets showing the steps and any other detail necessary to calculate an indemnity, prevented planting payment, replant payment and any other calculations, if applicable, and ensure that calculations are consistent with policy provisions, are feasible, protect the interests of producers, and support actuarial appropriateness.


(ix) The submission meets public policy goals and objectives as stated in the Act, statements of the Secretary, or similar officials or laws.


(x) The policy, other related materials, and other components of the program are based on appropriate underwriting principles and are consistent with one another.


(xi) The accumulated insurance experience from all years and all states where the submission may have been previously offered and a comparison of this experience with other crop insurance programs demonstrates the proposed program will be marketable, will not negatively impact the market place and capable of operating in an actuarially appropriate manner.


(xii) Any coverages or provisions not expressly authorized under the Act are consistent with public policy, based on sound underwriting principles, capable of being effectively administered, and do not impede the operation of an actuarially appropriate program.


(xiii) Results of simulations of the performance of liability, proposed premiums, premium rates, and prices, including total premiums and indemnities that would be paid under the submission, demonstrate sound underwriting principles, establishment of appropriate guarantees, and do not show potential to materially affect supply and demand of the product to be insured.


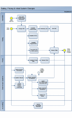
(b) APDD Team Members review to determine the following.


(i) The method for calculating subsidies (if subsidies are requested) is consistent with the Act.


(ii) The assumptions made in the rating, yield, and/or revenue methodology or processes are reasonable, prudent and appropriate for the plan of insurance or product proposed.

23 Review of 508(h) Submissions, RMA Development Contract, and RMA Developed Products (Continued)


B. 508(h), RMA DC, and RMA Developed Products for Consideration for Approval (continued)


(iii) The technical analyses (e.g., stochastic and other simulations) are technically correct and are appropriate for the policy materials and risks covered. Are based on the same assumptions as those used to develop the premium rates and prices and they provide credible, relevant results. Results of simulations, including sensitivity tests, show the submission is actuarially sound and appropriate for the risks covered.


(iv) The data used for the analyses and price development is appropriate, reliable, and the best available. It is likely that the data will continue to be available and the data is not vulnerable to tampering.


(v) Experience from prior years and relevant crops and areas support the validity of the proposed rates.


(vi) All supporting documentation and analysis from an accredited associate or fellow of the Casualty Actuarial Society or other similarly qualified professional who did not participate in the primary development, or a peer review panel, or both, demonstrates that the product is actuarially appropriate.


(vii) Available policy options and the methodology to rate these options are valid, appropriate, and accurate.


(viii) The method of establishing coverage levels and determining claims are actuarially appropriate.


(ix) The calculations for liability, premium, and indemnity are valid and accurate.


(x) All necessary actuarial materials are included for the actuarial filing.


(xi) The form instructions submitted will collect the information necessary to rate and price the product in future years.


(xii) Any previous feasibility or product development work done by RMA for similar products exists and whether the prior work supports or indicates potential problems with the submission.

23 Review of 508(h) Submissions, RMA Development Contract, and RMA Developed Products (Continued)


B. 508(h), RMA DC, and RMA Developed Products for Consideration for Approval (continued)


(xiii) The submission can be processed or supported in the ADM/AFS system. If not, does the submission propose changes to the current system and provide an explanation of how significant the changes will be?


(xiv) The detailed calculation for determining commodity prices, coverage levels, amounts of insurance, and liability follow the policy language and are based on appropriate underwriting principles.


(xv) Any pricing issues exist such as: if contract pricing is available or required is the method for determining contract pricing appropriate; if prices are broken out by region, state, etc., is this delineation logical; and are there any aspects that will cause issues with filing prices or require programing changes.


(c) PAAD Team Members review to determine the following.


(i) The submission complies with standards listed in the Appendix III or acceptable to PASS, for processing and acceptance of data.


(ii) All formulas and equations used to determine liability, subsidized and unsubsidized premiums, indemnity, options, and any other calculations are compatible with PASS requirements.


(iii) The instructions for completing the records that represent the insurance application and related policy forms and the instructions for processing such forms create forms that are compatible with PASS requirements.


(iv) Policy materials, including producer acceptance procedures, rules for determining program eligibility, minimum acreage requirements, dates, production reporting requirements, and any other applicable items are compatible with PASS requirements or as agreed upon by PAAD.


(v) The amount and method for reporting administrative fees is compatible with PASS requirements.


(vi) Submitted options are compatible with PASS requirements.


(vii) Information necessary to establish coverage and to determine claims (including prices) is compatible with PASS requirements.


(viii) The information to conduct edit checks is compatible with PASS requirements. The current PASS system can process the submission, or, if not, PAAD will provide a list of the necessary modifications to process the submission under the current system, or an estimated cost to modify the PASS system to accept the submitted product.


(ix) Will the submission create a new commodity program or implement a new product under an existing commodity program?


(A) If the submission creates a new commodity program, how will this commodity behave differently than the other commodities under the same insurance plans and will these differences create unique IT requirements?


(B) If the submission adds a new insurance product, which current programs may be similar to the proposed submission and will there be unique IT requirements?


(x) What is the first commodity year in which the product must be implemented?


(A) If a split year implementation is possible, explain the issues this may cause from a processing perspective.


(B) Is there sufficient time for the product to be thoroughly reviewed and implemented before the first applicable contract change date?


(xi) Are any current endorsements or options applicable for the proposal and if so does this require IT changes?


(xii) Are changes necessary to principal processing records clearly made?


(xiii) Are changes necessary to calculations exhibits clearly made?


(xiv) Refer to exhibit 9 for additional considerations for processing compatibility.


(d) RS Team Members, as necessary, review to determine the following.

23 Review of 508(h) Submissions, RMA Development Contract, and RMA Developed Products (Continued)


B. 508(h),RMA DC, and RMA Developed Products for Consideration for Approval (continued)


(i) Whether it is appropriate for FCIC to provide reinsurance and subsidies for the submitted product under an existing reinsurance agreement or if an additional reinsurance agreement would be required.


(ii) The A&O expense rate to properly market, service and administer the product.


(iii) Contractual terms (responsibilities and expectations of the contractual parties) that are appropriate for the proper delivery of reinsured crop insurance products.


(iv) If an MOA is needed to specify additional responsibilities, including implementation, delivery, and oversight, that one has been submitted and is acceptable.


(e) If determined appropriate and needed, RO Team Members review to determine the following:


(i) The policy, other related materials and other components of the program are based on sound underwriting principles and are consistent with one another. The causes of loss covered and excluded are consistent with sound underwriting principles, and reflect those observed by the insured.


(ii) The worksheets that provide calculations are in sequential order and follow all policy provisions.


(iii) The insurance application and related policy forms and instructions for completing and processing such forms match the policy and other related materials, and collect all necessary data for calculating liability, premium, and indemnity.


(iv) The underwriting rules including producer acceptance procedures, rules for determining program eligibility, minimum commodity requirements (bushels, pounds, CWT, etc), premium requirements, dates, production reporting requirements, and all parts of the policy and procedures are consistent and the, protect the interests of producers, and support actuarial appropriateness.

23 Review of 508(h) Submissions, RMA Development Contract, and RMA Developed Products (Continued)


B. 508(h), RMA DC, and RMA Developed Products for Consideration for Approval (continued)


(v) The materials and information needed to establish coverage, compute indemnities and determine prices must be made available during the insurance period (must specify how and when the price determination is made), protect the interests of producers, and support actuarial appropriateness.


(vi) Loss adjustment procedures, examples, and worksheets showing the steps and any other detail necessary to calculate an indemnity, prevented planting payment, replant payment and any other calculations, if applicable, and ensure that calculations are consistent with policy provisions, are feasible, protect the interests of producers, and support actuarial appropriateness.


(vii) Whether different production and/or marketing considerations were considered across regions where the program may be offered.


(viii) Review training materials for completeness, adherence to the policy and handbooks and to ensure examples are appropriate for the area.


(f) If determined appropriate and needed, Compliance Team Members review to determine the following:


(i) The submission presents a compliance risk or is likely to fail to protect the interests of producers or support actuarial appropriateness.


(ii) The submission necessitates special compliance reviews or quality-control requirements.


(iii) The submission is designed to capture all the information needed to properly assure compliance.


(g) If determined appropriate and needed the ACRSI Team Members review to determine the following.


(i) The commodity name(s), commodity type name(s), and the intended use(s) (e.g., fresh, processed, grain, silage, haying, grazing) fit within the framework of the CVT or would require modifications to the CVT.


(ii) The crop year for which this submission is to be implemented is appropriate.

(iii) The Final Planting Date(s), Late Planting Period, Acreage Reporting Date(s) (Typically on the 15th of the month), if applicable, are appropriate.

(iv) The proposed states and counties where coverage will be offered are appropriate.

(3) Upon receipt of the External Reviewer comments, the NPR Team Lead will provide the reports to the submitter.


(4) Upon receipt of the external reviewer comments, the NPR Team Lead will post the external reviews on the IPS SharePoint site and notify the team members that they are available for review.


(5) The NPR Team Members will save the results of their reviews with the summary at the beginning of each review on the IPS SharePoint site by the due date.


(6) With leadership provided by the Team Lead, the NPR team will determine who will:


(a) write the docket;

(b) create the PPT;

(c) write the summary of Expert Review Comments; and

(d) be the presenter at the Board meeting (must be approved by the NPM team).


(7) The Board docket, PPT, and Presentation must contain an assessment of whether the submission:


(a) protects the interests of agricultural producers and taxpayers;


(b) is actuarially appropriate;


(c) follows recognized insurance principles;


(d) meets the requirements of the Act;


(e) contains excessive risks;


(f) follows sound, reasonable, and appropriate underwriting principles;



23 Review of 508(h) Submissions, RMA Development Contract, and RMA Developed Products (Continued)


B. 508(h), RMA DC, and RMA Developed Products for Consideration for Approval (continued)


(g) will provide a new kind of coverage that is likely to be viable and marketable;


(h) will provide crop insurance coverage in a manner that addresses a clear and identifiable flaw or problem in an existing policy;


(i) will provide a new kind of coverage for a commodity that previously had no available crop insurance, or has demonstrated a low level of participation or coverage level under existing coverage;


(j) may have a significant adverse impact on the crop insurance delivery system;


(k) contains a marketing plan that reasonably demonstrates the product would be viable and marketable;


(l) if applicable, contains a consultation report that provides evidence the submission will not create adverse market distortions;


(m) is consistent with USDA’s public policy goals;


(n) does not increase or shift risk to any other FCIC reinsured policy;


(o) can be implemented, administered, and delivered effectively and efficiently using RMA’s IT and delivery systems; and


(p) contains requested amounts of government reinsurance, risk subsidy, and administrative and operating subsidies that are reasonable and appropriate for the type of coverage provided by the policy submission;


(8) If there are disagreements amongst reviewers, the NPR Team Lead will discuss with the Champion and may schedule a meeting with the Champion and/or a roundtable meeting to discuss. Any disagreements should be resolved prior to the Board meeting.


(9) The NPR Team Lead will assure that the Board package is completed on time and will coordinate the concurrence process.


(10) After the Board package has been approved by the DAPM, the NPM team will forward to the Board secretary.


24-30 (Reserved)

PART 4 INDEX-BASED WEATHER PLANS OF INSURANCE


31 General Information about Index-based Weather Plans of Insurance


A. Description


An IBW is a risk management product in which indemnities are based on a defined weather parameter exceeding or failing to meet a given threshold during a specified time period. The weather index is a proxy to measure expected loss of production when the defined weather parameter does not meet the threshold. IBW Products are fully developed products submitted to FCIC for approval and sale by only the submitter and any AIP’s the submitter agrees to allow to sell the IBW for a fee. FCIC will pay subsidy for these policies, but will not reinsure them and will not reimburse development costs. These submissions must be complete and of sufficient quality so that external reviewers can look at all of the details and determine if the product is actuarially sound and in the best interests of producers. The following stages apply to IBW submissions:


(1) IBW for Consideration for Expert Review.

(2) IBW for Consideration for Approval.


B. Basis for Approval


(1) In accordance with section 523(i) the Act, the Board may approve two or more IBWs to provide producers of underserved specialty crops and livestock commodities with insurance provided the submitters are AIPs with:


(a) adequate experience underwriting and administering policies or plans of insurance that are comparable to the proposed policy or plan of insurance, as determined by the Board;


(b) sufficient assets or reinsurance to satisfy the underwriting obligations for the IBW, as determined by the Board;


(c) sufficient insurance credit rating, as determined by the Board, from an accredited credit rating bureau; and


(d) applicable authority and approval from each state in which the AIP intends to sell the insurance product.


(2) Index-based Weather Plans of Insurance approved by the Board are not eligible for Federal reinsurance, reimbursement for research and development costs, other reimbursements, or maintenance fees except IBWs are eligible for:


31 General Information about Index-based Weather Plans of Insurance (Continued)


B. Basis for Approval (continued)


(a) risk subsidy;

(b) A&O subsidy; and

(c) user fees paid by other AIPs to sell the product.


32 Contents of a Complete Index-based Weather Plan of Insurance


Please refer to FCIC 17050 - Approved Procedures for Index-Based Weather Plans of Insurance (also known as “IBW Handbook”) for the complete contents of Index-based Weather Plans of Insurance submissions. There is an IBW check-in sheet on the IPS SharePoint site to use for check-in.


33 Review of Index-based Weather Plans of Insurance


A. IBW for Consideration for Review


(1) Prior to providing an IBW to the Board, the NPR team will:


(a) conduct a Kick-off meeting organized by the Team Lead to discuss the submission and establish a timeline for review;


(b) review the IBW to determine if all required documentation from paragraph 32 is included. The team will use the check-in sheet for IBW submissions;


(c) review the IBW to determine whether it is of sufficient quality to conduct a meaningful review such that the Board will be able to make an informed decision regarding approval or disapproval (refer to Exhibit 2 for the definition of sufficient quality);


(d) determine whether the IBW (If RMA determines the IBW does not meet any of the following criteria, this information must be included in the Board docket):


(i) will likely result in a viable and marketable policy;


(ii) will provide crop insurance coverage in a significantly improved form; and


(iii) adequately protect the interests of producers;


33 Review of Index-based Weather Plans of Insurance (Continued)


A. IBW for Consideration for Review (continued)


(e) provide their reviews, including the summary section at the beginning of each review, on the IPS SharePoint site that contains the results of the review.


(2) If there are disagreements amongst reviewers, the NPR Team Lead will discuss with the Champion and may schedule a meeting with the Champion and/or a roundtable meeting to discuss. Any disagreements should be resolved prior to the Board meeting.


(3) For any IBW that is determined by the NPR Team to be incomplete or of insufficient quality to conduct a meaningful review, the NPR Team will draft a rejection letter that includes the reason for rejection and after it has cleared Product Management concurrence, the DAPM Administrative Assistant will return the submission along with the letter to the submitter.


(4) If the IBW is determined by the NPR Team to be complete and of sufficient quality to conduct a meaningful review, the NPR Team Lead will coordinate the preparation of a Board package, which includes:


(a) a Board docket; and

(b) a PPT.


(5) The NPR Team Lead will assure that the Board package is completed on time and will coordinate the concurrence process.


(6) After the Board package has been approved by the DAPM, the NPM team will forward to the Board secretary.


B. IBW for Consideration for Approval


(1) If the Board determines the IBW is:


(a) complete and of sufficient quality:


(i) the submission will be sent by the Board Secretary to 5 external reviewers and the process beginning in item (2) begins; and


(ii) the NPR Team Lead will organize a Kick-off meeting to discuss the submission and establish a timeline for review;


33 Review of Index-based Weather Plans of Insurance (Continued)


B. IBW for Consideration for Approval (continued)


(b) incomplete, the NPR Team Lead will coordinate:


(i) the drafting of a rejection letter that includes the reason for rejection that is not complete or of sufficient quality to conduct a meaningful review. If the submission was developed from an approved concept proposal, the letter will also require repayment of any advance payment plus interest; and


(ii) concurrence of the rejection letter (after the DAPM has provided concurrence the NPM team will forward the rejection letter to the Board Secretary for transmission to the submitter).


(2) The NPR Team will review the IBW with a focus on the team member’s functional area and expertise.


(a) PASD Team Members review to determine the following.


(i) All available options are defined in the policy, protect the interests of producers.


(ii) The IBW meets public policy goals and objectives as stated in the Act, statements of the Secretary, or similar officials or laws.


(iii) The accumulated insurance experience from all years and all states where the submission may have been previously offered and a comparison of this experience with other crop insurance programs demonstrates the proposed program will be marketable, will not negatively impact the market place and capable of operating in an actuarially appropriate manner.


(iv) Any coverages or provisions not expressly authorized under the Act are consistent with public policy, based on sound underwriting principles, capable of being effectively administered, and do not impede the operation of an actuarially appropriate program.


(b) APDD Team Members review to determine the following.


(i) The method for calculating subsidies (if subsidies are requested) is consistent with the Act.


(ii) Experience from prior years and relevant crops and areas supports the validity of the proposed rates.

33 Review of Index-based Weather Plans of Insurance (Continued)


B. IBW for Consideration for Approval (continued)


(iii) Any previous feasibility or product development work done by RMA for similar products exists and whether the prior work supports or indicates potential problems with the submission.


(c) PAAD Team Members review to determine the following.


(i) The amount and method for reporting administrative fees is compatible with PASS requirements.


(ii) What the first commodity year is in which the product must be implemented.


(A) If a split year implementation is possible, explain the issues this may cause from a processing perspective.


(B) Is there sufficient time for the product to be thoroughly reviewed and implemented before the first applicable contract change date?


(d) RS and FAOB Team Members review to determine the following.


(i) Whether the submitter is an approved insurance provider.


(ii) The A&O expense rate to properly market, service and administer the product.


(iii) Contractual terms (responsibilities and expectations of the contractual parties) that are appropriate for the proper delivery of reinsured crop insurance products.


(iv) If a MOA is needed to specify additional responsibilities, including implementation, delivery, and oversight, that one has been submitted and is acceptable.


(v) If the IBW has approval from the states in which it is proposed to be sold.


(vi) If the AIP have sufficient assets or reinsurance to satisfy the underwriting obligations for the IBW consistent with the requirements contained in 7 CFR, Part 400, Subpart L – Reinsurance Agreement – Standards for Approval; Regulations for the 1997 and Subsequent Reinsurance Years.

33 Review of Index-based Weather Plans of Insurance (Continued)


B. IBW for Consideration for Approval (continued)


(vii) The applicant has a credit rating of at least A- or above. If an AM Best credit rating is below A- does the reviewer believe the submitter’s credit rating is sufficient provided their explanation of the reasons for such rating and any corrective actions that have been taken to remediate the issue.


(3) Upon receipt of the External Reviewer comments the NPR Team Lead will provide the reports to the submitter.


(4) Upon receipt of the External Reviewer comments the NPR Team Lead will provide the reports to the team on the IPS SharePoint and notify the team the reviews are available.


(5) The NPR Team Members will provide the results of their reviews including the summary at the top of their review on the IPS SharePoint site by the due date.


(6) With leadership provided by the Team Lead, the NPR team will determine who will:


(a) write the docket;

(b) create the PPT;

(c) write the summary of Expert Review Comments; and

(d) be the presenter at the Board meeting (must be approved by the NPM team).


(7) The Board docket, PPT, and Presentation must contain an assessment of the following:


(i) Does the IBW provide a new kind of coverage for specialty crops and livestock commodities that previously had no available crop insurance, or has demonstrated a low level of participation under existing coverage?


(ii) Experience of the AIP underwriting and administering policies or plans of insurance that are comparable to the proposed policy or plan of insurance.


(iii) Does the AIP have sufficient assets or reinsurance to satisfy the underwriting obligations for the IBW, as determined by the Board?


33 Review of Index-based Weather Plans of Insurance (Continued)


B. IBW for Consideration for Approval (continued)


(iv) Did the AIP provide an AM Best credit rating of at least A- and if not is the submitter’s credit rating sufficient provided their explanation of the reasons for such rating and any corrective actions that have been taken to remediate the issue.


(v) Does the AIP have authority and approval from each state in which the they intend to sell the insurance product?


(8) If there are disagreements amongst reviewers, the NPR Team Lead will discuss with the Champion and may schedule a meeting with the Champion and/or a roundtable meeting to discuss. Any disagreements should be resolved prior to the Board meeting.


(9) The NPR Team Lead will assure that the Board package is completed on time and will coordinate the concurrence process.


(10) After the Board package has been approved by the DAPM, the NPM team will forward to the Board secretary.


34-40 (Reserved)


PART 5 IMPLEMENTATION


41 General Information about Implementation


If a 508(h), RMA, or IBW submission is approved by the Board for implementation, the NPR team will work with the submitter (or within RMA for RMA DCs or ) to implement the product. The product must be implemented for the crop year determined by the Board, unless the Board delegates the timeframe for implementation to RMA in which case the implementation timeframe will be determined by RMA. The key final due dates for the Board and for the crop year the new product will be first offered will always be found in the IPS Tracking System.


(1) The Board may limit the availability of coverage on any farm or in any county or area. This will be shown in the Board resolution that was approved by the Board and can be found on the RMA website.


(2) A submission approved by the Board will be made available:


(a) as a 508(h) product or RMA pilot, to all AIPs under the same reinsurance, subsidy, and terms and conditions as received by the applicant; or


(b) as an IBW product, to the submitting AIP and any AIP approved by the Board to sell the product.


(3) All materials, provisions, methodologies and data used for rates and prices, or anything else finalized and used for implementation of the product must reflect what was approved by the Board.


(4) For 508(h) submissions, any solicitation, sales, marketing, or advertising of the approved submission by the applicant before FCIC has made the policy materials available to all interested parties through its official issuance system will result in the denial of reinsurance, risk subsidy, and A&O subsidy for those policies affected. A template letter is available on the IPS SharePoint site that can be sent to the submitter to warn them if this is discovered.


(5) For 508(h) submissions, not later than 180 days prior to the last reinsurance year in which maintenance reimbursement will be paid for the approved submission the applicant must notify FCIC in writing regarding its decision on future ownership and maintenance of the policy or plan of insurance. The submitter must either notify RMA that they either want to continue to maintain the product and charge AIPs a fee to cover maintenance expenses for all policies earning premium, or transfer responsibility for maintenance to FCIC.

41 General Information about Implementation (Continued)


The Champion lead should remind the submitter about the time requirement for this notification and will handle the follow up to the decision. If a fee will be charged, there are materials that need to go to the Board for approval of the fee amount. The property rights to a 508(h) submission will automatically transfer to FCIC if the applicant elects not to maintain the submission or fails to notify FCIC of its decision to elect or not elect maintenance of the program.


(6) For approved 508(h), RMA DCs, and RMA Developed Products RMA must ensure all AIPs receive the approved policy or plan of insurance, and related material, for sale to producers in a timely manner, which is generally no less than 60 days prior to the earliest sales closing date for the submission. All such information for 508(h), RMA DCs, and RMA Developed Products shall be communicated to all approved insurance providers through FCIC’s official issuance system.


(7) As applicable, RMA must ensure AIPs receive reinsurance under the same terms and conditions for 508(h), RMA DCs, and RMA Developed Products. The Team Lead should have information in the submission and through Board action about what terms will be applicable and needs to contact Reinsurance Services to discuss the reinsurance for the submission.


(8) If at any time prior to the cancellation date, FCIC discovers there is a mistake, error, or flaw in a 508(h) submission approved policy, plan of insurance, related materials, or rates of premium, or any other reason for withdrawal of approval exists, FCIC will deny reinsurance for such policy or plan of insurance (If reinsurance is denied, a written notice will be provided on RMA’s website at www.rma.usda.gov). Because of this, it is important that the team understand the following.


(a) The product belongs to the submitter and the submitter is the one who should make all changes to the product. Therefore, RMA must work closely with the submitter for 508(h) product implementation or with the contractor for RMA DCs.


(b) The only materials that should be implemented are what the Board approved.


(c) The team must watch for problems with the product and raise any such problems to the Team Lead and Champion.


41 General Information about Implementation (Continued)


(9) If maintenance of the policy or plan of insurance is transferred to FCIC, RMA will handle the product just like any other RMA product, with an evaluation being performed and possible regulatory action. At that point, FCIC assumes liability for the policy or plan of insurance for any mistakes, errors, or flaws that occur after the date the policy is transferred.


42 Applicant Roles and Expectations


This section provides details on the submitter’s roles and responsibilities for specific types of submissions. The term applicant is used because within the submission is the name of the applicant who RMA will be the point of contact and this is the person the team will interact with for the implementation.


(1) The 508(h) or IBW applicant is responsible for the following:


(a) Working with the Team Lead and the Team to understand the implementation plan and timetable.


(b) Meeting all due dates for delivery of materials and providing high quality materials.


(c) Preparing and ensuring that all policy documents, rates of premium, prices, and supporting materials, including actuarial documents, are submitted by the due dates, reflect the materials and methodologies approved by the Board, and are in compliance with Section 508 of the Rehabilitation Act (requires Federal agencies to make their electronic and information technology accessible to people with disabilities).


(d) Annually updating and providing maintenance changes, as applicable, no later than 180 days prior to the earliest contract change date for the commodity in all counties or states in which the policy or plan of insurance is sold.


(e) Timely addressing questions passed to them from RMA and providing responses to procedural issues, problems or clarifications in regard to a policy or plan of insurance. All such resolutions for approved submissions will be communicated to all AIPs for 508(h) submissions through FCIC’s official issuance system and will be conveyed by the submitter to partner AIP’s for IBW submissions.

42 Applicant Roles and Expectations (Continued)


(f) If requested by the Board, providing an annual review of the policy’s performance, in writing to the Board, 180 days prior to the contract change date for the plan of insurance. The first annual report will be submitted one full year after implementation of an approved policy or plan of insurance, as agreed to by the submitter and RMA.


(2) Only the applicant may make changes to the policy, plan of insurance, or rates of premium approved by the Board.


(a) Any changes to approved submissions, both non-significant and significant, must be submitted to FCIC in the form of a submission for review no later than 180 days prior to the earliest contract change date for the commodity.


(b) Significant changes will be considered a new submission according to the 508(h) regulation.


(3) The applicant is solely liable for any mistakes, errors, or flaws in the submitted policy, plan of insurance, their related materials, or the rates of premium that have been approved by the Board unless the policy or plan of insurance is transferred to FCIC. The applicant remains liable for any mistakes, errors, or flaws that occurred prior to transfer of the policy or plan of insurance to FCIC.


(4) If a mistake, error, or flaw in the policy, plan of insurance, their related materials, or the rates of premium is discovered more than 45 days prior to the cancellation or termination date for the policy or plan of insurance, the applicant may request in writing that FCIC withdraw an approved policy, plan of insurance, or rates of premium.


(a) The request must state the discovered mistake, error, or flaw in the policy, plan of insurance, or rates of premium, and the expected impact on the program.


(b) For all timely received requests for withdrawal, no liability will attach to such policies, plans of insurance, or rates of premium that have been withdrawn and no producer, AIP, or any other person will have a right of action against the applicant.


42 Applicant Roles and Expectations (Continued)


(5) Despite the policy provisions regarding cancellation, any policy, plan of insurance, or rates of premium that have been withdrawn by the applicant, in accordance with item (4) of this section is deemed canceled and applications are deemed not accepted as of the date that FCIC publishes the notice of withdrawal on its the RMA website.


(a) AIPs will be notified in writing by FCIC that the policy, plan of insurance, or premium rates have been withdrawn.


(b) Producers will have the option of selecting any other policy or plan of insurance authorized under the Act that is available in the area by the sales closing date for such policy or plan of insurance.


(6) The submitter will work with RMA and its computer programmers as needed to assure an effective and efficient implementation process. The submitter should have consulted with RMA prior to finalizing the submission to determine whether or not the submission could be effectively and efficiently implemented and administered through the current information technology standards and systems and will work with RMA during the implementation phase to make any changes or provide any additional information necessary.


(a) If FCIC approves the submission and determines that its information technology systems have the capacity to implement and administer the submission, the submitter must provide a document detailing acceptable computer processing requirements consistent with those used by RMA as shown on the RMA Web site in the Appendix III/M–13 Handbook. This information details the acceptable computer processing requirements in a manner consistent with that used by RMA to facilitate the acceptance of producer applications and related data.


(b) Any computer systems, requirements, code and software must be consistent with that used by RMA and comply with the standards established in Appendix III/M–13 Handbook, or any successor document, of the SRA or other reinsurance agreement as specified by FCIC.


(7) Failure of the applicant to perform all of the applicant’s responsibilities may result in RMA having to go back to the Board for possible withdrawal of approval for the policy or plan of insurance. The Team Lead must keep the Champion informed about any issues between the team and the submitter during the implementation phase including specifically:


42 Applicant Roles and Expectations (Continued)


(a) any items not received; or,

(b) any items not received on time.


43 RMA Roles and Responsibilities


(1) The NPR Team Lead will notify the team of approval of a submission and the date to meet to create an implementation plan (refer to Exhibit 7 for the Implementation Flow Chart).


(2) The whole team will meet to create the implementation plan, including the timetable that indicates when each task/item must be completed. The Team Lead will load the timetable to the IPS tracking system. This plan will include each of the following items, tasks to be completed for each item with applicable due dates, and final due dates.


(a) A list of all policy materials necessary to implement the submission.


(b) A list of all rating, pricing and Actuarial Data system changes necessary to implement the submission. This will include all factors, rates, options, modifications to pricing provisions, modifications to pricing applications, and any other singular item necessary to implement the submission.


(c) A list of all PASS, AIB, Cost Estimator and other system changes necessary to implement the submission.


(d) If required by FCIC, a MOA between the applicant and FCIC that specifies:


(i) responsibilities of each with respect to the implementation, delivery and maintenance of the product; and


(ii) the required timeframes for submission of any information and documentation needed to administer the approved product.


(e) What reinsurance agreement will apply and what terms and conditions under reinsurance will apply. If a new reinsurance agreement will be needed, plans for the new agreement must be included.


(f) A training package to facilitate implementation of the approved submission.


43 RMA Roles and Responsibilities (Continued)


(i) If the submission is a 508(h) submission, this will be provided by the submitter and a date for the final materials to be provided must be included in the implementation plan.


(ii) If the submission is an RMA DC, the type of training materials and dates for completion must be included.


(g) The date the product is scheduled for release.


(3) The Team Lead will provide the implementation plan to the submitter for 508(h) submissions, and will coordinate and lead any necessary discussions with the submitter.


  1. The Team Lead will keep the Champion apprised of progress and will update the implementation plan regularly to show progress towards final implementation.


(5) All Team Members are responsible for a complete and quality implementation of the submission in a timely manner.


(6) All Team Members are responsible for bringing issues to the attention of the Team Lead.


(7) The Team Lead must coordinate work with Public Affairs (Fact Sheet, Talking Points, Press Release, Public Relations), Reinsurance Services (Administrative and Operation Subsidy, Premium Subsidy, Reinsurance Agreement), Regional Offices or Compliance Offices, as necessary, and any other parties involved. The Team Lead may involve the Champion, as necessary, and must keep the Champion apprised of progress, issues, and roadblocks.


(8) Implementation in most cases must be complete and the product delivered no less than 60 days prior to the first sales closing date.


44-50 (Reserved)


Exhibit 1

Acronyms and Abbreviations


The following table provides the acronyms and abbreviations used in this handbook.


Approved Acronym/Abbreviation

Term

A&O

Administrative and Operating

ACRSI

Acreage and Crop Reporting Streamlining Initiative

ADM

Actuarial Data Master

AFS

Actuarial Filing System

AIB

Actuarial Information Browser

AIP

Approved Insurance Provider

APDD

Actuarial and Product Design Division

CFR

Code of Federal Regulations

CP

Concept Proposal

DAPM

Deputy Administrator for Product Management

DC

Development Contract

ERMS

Electronic Records Management System

FAOB

Financial Accounting Oversight Branch

FCIC

Federal Crop Insurance Corporation

FFAS

Farm and Foreign Agriculture Services

IBW

Index-based Weather Plan of Insurance

IPS

Insurance Product Submission

IS

Insurance Services

IT

Information Technology

MOA

Memorandum of Agreement

NPM

New product Management

NPR

New Product Review

NRS

Non-reinsured Supplemental

PAAD

Product Analysis and Accounting Division

PAB

Policy Administration Branch

PASD

Product Administration and Standards Division

PASS

Policyholder Acceptance Support System

PDB

Product Development Branch

PPT

PowerPoint

RMA

Risk Management Agency

RO

Regional Office

RS

Reinsurance Services

SRA

Standard Reinsurance Agreement

USDA

United States Department of Agriculture


Exhibit 2

Definitions


Act means Subtitle A of the Federal Crop Insurance Act, as amended (7 U.S.C. 1501-1524).


Actuarially appropriate means premium rates expected to cover anticipated losses and establish a reasonable reserve based on valid reasoning, an examination of available risk data, or knowledge or experience of the expected value of future costs associated with the risk to be covered. This will be expressed by a combination of data including, but not limited to liability, premium, indemnity, and loss ratios based on actual data or simulations reflecting the risks covered by the policy.


Administrative and operating (A&O) subsidy means the subsidy for the administrative and operating expenses authorized by the Act and paid by FCIC on behalf of the producer to the approved insurance provider. Loss adjustment expense reimbursement paid by FCIC for catastrophic risk protection (CAT) eligible crop insurance contracts is not considered as A&O subsidy.


Applicant is any person or entity that submits to the Board for approval a submission under section 508(h) of the Act, a concept proposal under section 522 of the Act, or an index-based weather plan of insurance under section 523(i) of the Act.


Approved insurance provider is a legal entity that has entered into a reinsurance agreement with FCIC for the applicable reinsurance year.


Board means the Board of Directors of FCIC.


Contractor is a person or entity who is awarded the contract to develop a crop insurance program referred to herein as an RMA development contract.


Complete means a submission, concept proposal, or index-based weather plan of insurance determined by RMA and the Board to contain all required documentation and is of sufficient quality, as determined by the Board and RMA, to conduct a meaningful review.


Deliverable has the same meaning as defined in the Product Development Handbook.


Delivery system means the components or parties that make the policy or plan of insurance available to the public for sale.


Docket is a document that contains information on a submission that is pertinent to the upcoming Board meeting including as applicable: transmittal page; statement of action; past action; background information; comments; issues; reason for action; impact analysis; budget consideration; availability of funds; delegation of authority; effective dates; for official use only designation; legal authority; and resolution options.

Exhibit 2

Definitions (Continued)


Expert reviewers are independent persons contracted by the Board who meets the criteria for underwriters or actuaries that are selected by the Board to review a concept proposal, submission, or index-based weather plan of insurance and provide advice to the Board regarding the results of their review.


Maintenance means the process of continual support, revision or improvement, as needed, for an approved submission, including the periodic review of premium rates and prices, updating or modifying the rating or pricing methodologies, updating or modifying policy terms and conditions, adding a new commodity under similar policy terms and conditions with similar rating and pricing methodology, or expanding a plan or policy to additional states and counties, and any other actions necessary to provide adequate, reasonable and meaningful protection for producers, ensure actuarial soundness, or to respond to statutory or regulatory changes. A concept proposal that is similar to a previously approved submission will be considered maintenance for the similar approved submission if submitted by the same person.


Maintenance costs are specific expenses associated with the maintenance of an approved submission as authorized by 7 CFR §400.712.


Maintenance period is the period of time that begins on the date the Board approves the submission and ends on the date that is not more than four reinsurance years after such approval.


Plan of insurance is a class of policies, such as yield, revenue, or area based that offers a specific type of coverage to one or more agricultural commodities.


Rate of premium means the dollar amount per insured unit, or percentage rate per dollar of liability, that is needed to pay anticipated losses and provide a reasonable reserve.


Reinsurance year is the term beginning July 1 and ending on June 30 of the following year and, for reference purposes, identified by reference to the year containing June.


Research and development costs are specific expenses incurred and directly related to the research and development activities of a submission as authorized in 7 CFR §400.712.


Risk subsidy is the portion of the premium paid by FCIC on behalf of the insured.


Specialty crops are fruits and vegetables, tree nuts, dried fruits, and horticulture and nursery crops (including floriculture).


Standard Reinsurance Agreement means the reinsurance agreement between FCIC and the approved insurance provider, under which the approved insurance provider is authorized to sell and service the eligible crop insurance contracts for which the premium discount is proposed. For the purposes of this subpart, all references to the SRA will also include any other reinsurance agreements entered into with FCIC, including the Livestock Price Reinsurance Agreement.

Exhibit 2

Definitions (Continued)


Submitter means the same as applicant.


Sufficient quality means the material presented is clearly written in plain language in accordance with the Plain Writing Act of 2010 (5 U.S.C. 301) and unambiguous, so that a disinterested third party can understand, comprehend and make calculations, draw substantiated conclusions or results to determine whether the submission, concept proposal, or index-based weather plan of insurance is, or can result in, a viable and marketable insurance product with actuarially appropriate rates, reasonable expected market prices, provides meaningful coverage, and that protects the interests of producers and program integrity. The material must contain adequate information that is presented clearly enough for the determination to be made whether RMA has the resources to implement, administer, and deliver the submission effectively and efficiently. Liability (guarantee), premium, and indemnity are clearly defined and consistent in calculation throughout the policy materials and appropriate for the commodity and the risks covered. As applicable, the policy, loss adjustment methods, underwriting procedures, and actuarial rating and pricing methodologies must be clearly identified and correspond to the risks covered.


Viable and marketable is determination by the Board based on a detailed, written marketing plan demonstrating that a sufficient number of producers will purchase the product to justify the resources and expenses required to offer the product for sale and maintain the product for subsequent years.


Exhibit 3

Expert Reviewer Scorecard


Submission Name: _______________________________________

Evaluator Name: ________________________________________

Evaluator Division/Branch: ________________________________


Expert Reviewer Name: _________________________


Shape6 Shape5 Shape4 Shape3 Shape2

Quality of the review (1 star=poor, 5 stars = excellent)

Comments: _________________________________________________________________________________________________________________________________________________________________________________________________________________________________________________________________________________________________________________________________________________________


Was anything missing from the review? Yes No

Comments:

____________________________________________________________________________________________________________________________________________________________________________________________________________________________________________________________________________________________________________



Exhibit 4

Product Development Timeline






Exhibit 5

Research and Development Timeline






Exhibit 6

Review and Approval Timeline







Exhibit 6

Review and Approval Timeline (Continued)






Exhibit 6

Review and Approval Timeline (Continued)











Exhibit 6

Review and Approval Timeline (Continued)







Exhibit 7

Implementation Timeline









Exhibit 7

Implementation Timeline (Continued)







Exhibit 7

Implementation Timeline (Continued)







Exhibit 7

Implementation Timeline (Continued)




Shape7




Exhibit 7

Implementation Timeline (Continued)










Exhibit 8

Reimbursement Timeline



Shape8

Exhibit 9

IT Processing Questionnaire


The ICE tables referenced below are located at ftp://ftp.rma.usda.gov/pub/References/insurance_control_elements/PASS/

P09/P10/P14-Fund Designation/Policy Producer/Insurance in Force

Q#.

Aspects to Consider

Reference Material

1

Is Catastrophic (CAT) Coverage available?


2

What Commodity Category Code is applicable?

D00047 ICE Commodity Category

3

Are insurance option codes due before or after the sales closing date? What level (commodity, unit, etc.) should the options be applied?

D00137 ICE Insurance Option Criteria

4

Are written agreements allowed?


5

Are administrative fees charged by commodities or by different types under the commodity?


6

Is High Risk coverage applicable?


7

Is the election for insurance by commodity only or by commodity, type, practice, coverage level, protection factor, etc.?





P15 -Yield and Yield History


Q#.

Aspects to Consider

Reference Material

1

Are yield records required?

D00066 ICE Yield Requirement

2

What maximum yield will be allowed for sanity check?

D00120 ICE Maximum Yield

3

What are the valid yield indicators for the new commodity?

D00090 ICE Yield Indicator Commodity

4

What are the yield limitation codes for the first year, second year and beyond?

D00080 ICE Yield Limitation Insurance Plan Commodity

5

What Yield Type Codes are allowed?

Appendix III: Exhibit P15-1



Exhibit 9

IT Processing Questionnaire (Continued)



6

Do Reference Year Adjustment Factors apply?

D00086 ICE Reference Year Adjustment

7

Are the rules for new producers applicable?


8

Are master yields allowed?


9

Are personal T-yields allowed?


10

Is there a new insurance option code associated with the new product that would affect the approved yield? 

Appendix III: Exhibit P15-3

11

Will the adjusted yield field be utilized to determine the effective coverage level (e.g. as with Trend Adjustment (TA) or Yield Exclusion (YE) options)?


12

Will there be a Variability Adjustment?

D00141 ICE Yield Variability Adjustment Record




P11/13/19-Acreage and Premium


Q#.

Aspects to Consider

Reference Material

1

Which Guarantee Adjustment Type Codes are allowed? (Example: Prevented Planting/ Late Planting/ Max Late Planting)

D00068 ICE Guarantee Adjustment

2

Does the Good Experience Factor apply?

D00098 ICE Experience Factor Exclusion

3

Is multiple cropping allowed?

D00054 ICE Multiple Cropping Insurance Plan Commodity

4

Is the applicable price contract, non-contract or both? What precision will the price be rounded to?

D00133 ICE Price Rounding

5

If contract prices are available, what is the maximum contract price allowed?




Exhibit 9

IT Processing Questionnaire (Continued)



6

Is a planted date required?

D00055 ICE Planted Date Exclusion

7

Is a revised report code applicable?

D00083 ICE Revised Report

8

Does skip row apply? If so, provide the applicable states, skip row codes and yield conversion factors.

D00064 ICE Skip Row

9

Do warehouse codes apply (contracts with processors)?

D00065 ICE Warehouse

10

Which unit structure codes are allowed?

D00095 ICE Unit Structure

11

Is a modified yield applicable?


12

If the insurance is based on index, what are the allowed intervals?

Actuarial information browser; insurance plan 13/14.

13

Will a seed company code be required if the insurance is elected for seed?

D00057 ICE SeedCompany




P21/22/23-Loss and Indemnity


Q#.

Aspects to Consider

Reference Material

1

Which stage codes are allowed?

D00124 ICE Stage Commodity; D00069 ICE Stage Factor

2

Are Minimum Acre Percent and Maximum Replant Guarantee Per Acre Amount applicable? If yes, what are the allowed values? Are there exceptions if late planting applies?

D00129 ICE Maximum Replant Guarantee Per Acre

3

Are stage percent or stage price percent applicable? If yes, what are they?

D00069 ICE Stage Factor

4

Do claim process codes apply? If yes, which ones?

D00123 ICE Claim Process Commodity



Exhibit 9

IT Processing Questionnaire (Continued)



5

Are gleaned acreages applicable? If so, which codes can be reported?

D00126 ICE Gleaned Acreage Commodity

6

Is coverage based on number of acres, tons, pounds, trees, etc.?


7

What causes of loss are applicable?

D00075 ICE Damage Cause

8

Any there any exceptions to standard requirement for damage dates or percent of damage?


9

Does replant payment apply? How is the payment determined? Are there exceptions if replant applies?


10

Does prevented planting payment apply? How is the payment determined? Are there exceptions if prevented planting applies?


11

How will Stage Guarantee and Loss Guarantee be determined? What are the exceptions?


12

In which ways are productions reported (appraised, unharvested, harvested, etc.)? Will reported production need to be converted at some point within the calculations?


13

Is a Liability Adjustment Factor applicable? If yes, are there exceptions?


14

Will an over or under reporting factor apply if the commodity is insured as inventory?




Exhibit 10

Key Questions for Board Run-through


A. Marketability


(1) Is the submitter’s marketability estimate reasonable?

(2) If previous products were available – why didn’t they sell or what went wrong and why is this product different?


(3) Are there other products we have in place or that are in the pipeline that are applicable – why would adding this one be beneficial?


(4) What is the level of coverage and participation for similar products and how does this compare to the submitter’s estimate?


B. RMA Position


(1) Is RMA okay with the changes made in response to external reviews?


(2) Does RMA agree or disagree with the submitter’s review comments and why? Be sure all review comments have been dealt with.


(3) If revisions were made are they sufficient to address the issues?





Exhibit 11

Directions for Uploading Files to ERMS


General Information

ERMS is a SharePoint site that is the central repository for agency records. The links to the specific ERMS sites are located at https://ems-team.usda.gov/sites/RMA-recmgt/default.aspx. KnowledgeLake Connect is the software that is used to upload the documents to the ERMS SharePoint. KnowledgeLake Connect should be found in the start menu if it is already loaded to your computer. If KnowledgeLake Connect is not loaded onto your computer you will need to request this software through the RMA IT helpdesk. Once this software is loaded you can begin the following process of loading records onto the ERMS SharePoint. Note that once a file is uploaded the metadata can be edited, but the file cannot be deleted. Contact the Agency Records Officer if there are any issues or questions when uploading documents. A user guide containing additional procedures and FAQs for uploading to ERMS can be found at https://ems-team.usda.gov/sites/RMA-recmgt/Records%20Management%20Handbooks/Knowledgelake_Records_Management_Handbook.pdf.

Loading Documents onto ERMS

1. Save all documents to be loaded in the same file folder on your computer’s hard drive. File names cannot contain symbols or special characters.

2. Open KnowledgeLake Connect.

3. Select all documents from your hard drive that will be loaded into the same folder by holding the control button on your keyboard and left clicking on the document file name (e.g. all final Board documents such as the docket, PPT, and Board resolution can go in the same folder, but the submission goes in a separate folder). Refer to Exhibit 12 for a list of what goes into each folder.

4. Right click on the selected documents then left click on “send to KnowledgeLake Connect.”

5. In the KnowlegeLake Connect application, select the 9000 series from the drop down menu.

6. Fill in the metadata as follows for the document that shows up at the bottom of the KnowledgeLake Connect application and hit the lock button at the top right of the KnowledgeLake Connect application after each field that will remain the same for the other documents is completed:

a. Document date – Enter the date the document was signed or approved.

b. Document subject – Enter a short description of the subject, including the product name and submission type if applicable. Avoid abbreviations.

Exhibit 11

Directions for Uploading Files to ERMS (Continued)



c. Document type – Select the appropriate type from the drop down menu.

d. Document category – Select the appropriate category. May select multiple categories as applicable.

e. Date closed – This field should be locked so no date can be entered.

f. Division – This field will be automatically populated with your division and cannot be changed.

g. Keywords – This field is optional, but the submitter and submission name may be entered to improve search functions.

h. Point of contact – Enter Team Lead name.

i. Document description – Not required, but notes may be entered in this field as needed.

j. Plan of Insurance – Select from the plans listed. If the correct plan is not listed contact the Agency Records Officer.

k. State – Select the State where the product is proposed to be sold.

l. Crop – Select the crop. If the correct crop is not listed contact the Agency Records Officer.

m. Control # - Enter a control number if applicable. For dockets use the docket number. Dashes should be included if contained in the number.

n. Requestor name – Make no entry.

7. Enter the metadata for any other files to be uploaded into the same folder.

8. Select accept. If a message pops up that says there is already a file with the same name in this location, select “don’t replace.”

9. Go to the ERMS SharePoint site to verify the file has been uploaded. Once you have verified the document can be deleted from your hard drive.



Exhibit 12

Table of Reference for ERMS



Folders on SharePoint

What Goes In Folder

Electronic Records System-Use these File-Plan Folders

CP

508h

IBW

Implementation 508H

Reimbursement

Original Submission

Electronic Submission and any updates to it from the Submitter

9040-7a 508 H Original Submission


x

x



Correspondence/Dates

Timeline & any correspondence with submitter

9040-7b 508 H Correspondence/Dates


x

x

x

x

Internal Reviews

All Internal Reviews

9040-7c 508 H Internal Reviews


x

x


x

External Reviews

All External Reviews & RMA’s Summary of External Reviews

9040-7d 508 H External Reviews


x

x



Board Materials/Resolution

Board Dockets/PPTs and Final Resolution and Action by the Board

9040-7e 508 H Board Materials/Resolution


x

x


x

OGC Comments

Any edits/notes/correpondence from legal counsel

9040-7f 508 H OGC Comments


x

x

x

x

Final Policy Materials

All final policy documents-policy/hbs/fact sheets/releases/talking points/release memo, and anything else released to public

9040-7g 508 H Final Policy Materials




x


Reimbursement Requests/Resolutions

Electronic or submitted request for reimbursement

9040-7h 508 H Reimbursement Requests/Actions





x



Exhibit 12

Table of Reference for ERMS (Continued)



Folders on SharePoint

What Goes In Folder

Electronic Records System-Use these File-Plan Folders

CP

508h

IBW

Implementation 508H

Reimbursement

Additional Documentation

Any additional notes/documentation that should be kept with the materials

9040-7i 508 H Additional Documentation


x

x

x

x



9040-7l (this is a small L) 508 H Concept Proposal Documentation

x-All files put in folders on SharePoint go into this file









File Typeapplication/vnd.openxmlformats-officedocument.wordprocessingml.document
AuthorEbel, Robert - RMA
File Modified0000-00-00
File Created2021-01-21

© 2025 OMB.report | Privacy Policy